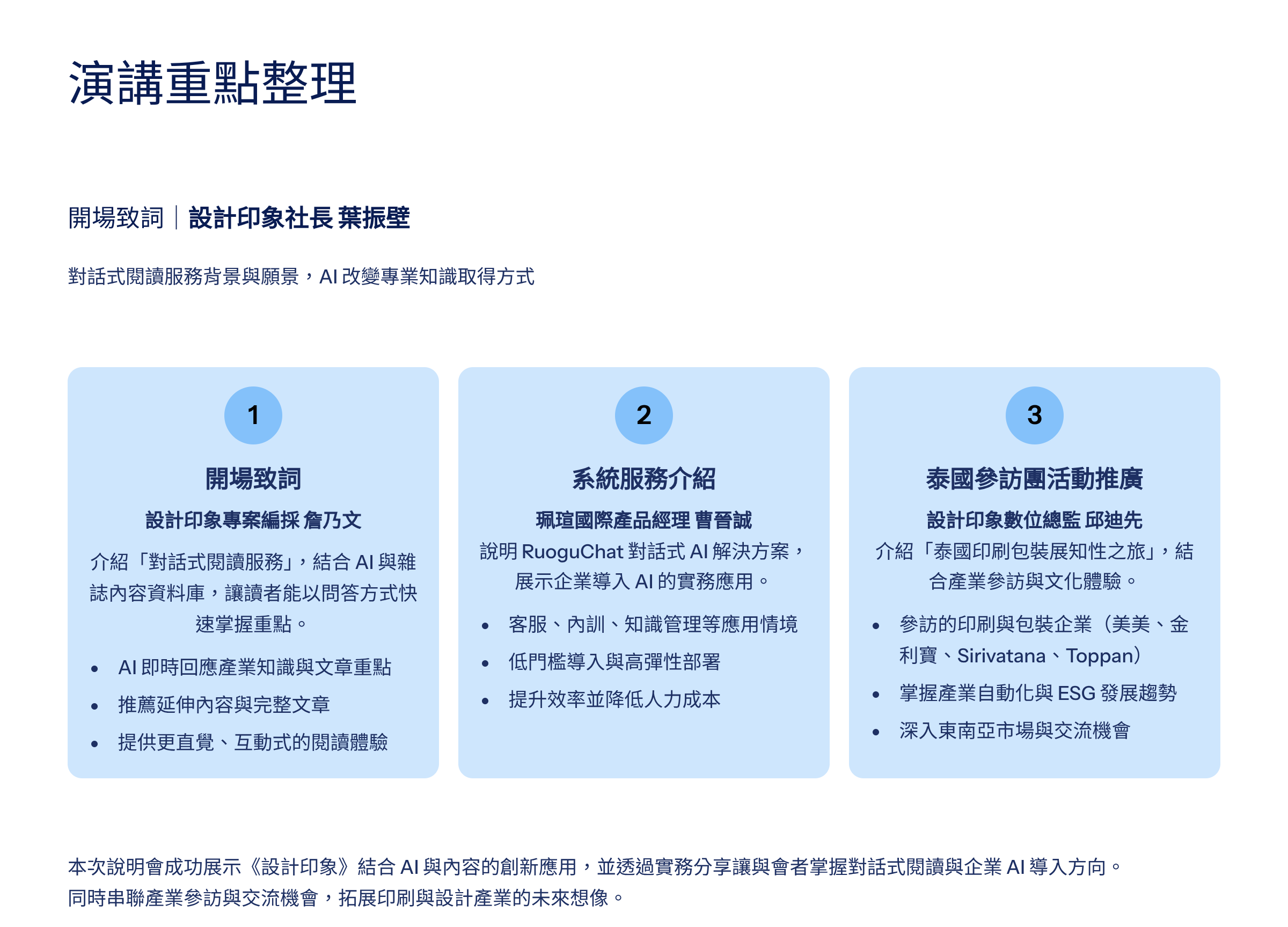
「AI讀聰明閱」設計印象新服務上市說明會

設計印象專案編採 詹乃文、珮瑄國際產品經理 曹晉誠、設計印象數位總監 邱迪先
2026-04-10
「AI讀聰明閱」設計印象新服務上市說明會

...

推薦文章

印刷包裝業永續發展與循環經濟的未來
TIGAX
2024-09-20

印刷包裝業永續發展與循環經濟的未來

印刷包裝業正面臨環保永續與數位轉型的關鍵點,減塑與減碳成為當前急迫的生存點,才能在全球市場中保持競爭力。 隨著國際法規與市場需求的變化,循環經濟成為全球關注的焦點。因此碳權的掌握與全球貿易競爭力直接相關,隨著歐盟關稅調整(CBAM)和歐盟無毀林產品監管(EUDR)等法規的約束,印刷包裝業也必須思考如何應對這些法規對供應鏈和產品貿易的影響。 而永續發展的關鍵在於降低對資源的消耗,並減少對環境的負面影響,因此如何降低或取代塑膠的使用,在生產中減少碳排放已為應對全球暖化的重要策略。所以在此背景下,印刷包裝企業需要推動綠色設計與製造流程;在材料應用上,採用可降解材料、可推肥料包裝等,從而減少塑膠法規和市場需求;引進數位技術達到成,有效率地生產,減少原料浪費,以實現資源的高效利用已達低碳環保的目標。 隨著全球市場對低碳和循環經濟的要求迫切,企業必須加強在這些領域的技術創新。設計印象於TIGAX 24展覽中,特別規劃永續發展專區,為大家展示幾個解決方案: 結合色彩管理與遠端數位打樣的解決方案 為了應對遠端工作的未來,ICScolor 提供可在世界任何地方進行數位色彩打樣。並幫助企業達成【更加環保】、【節省時間】、【降低成本】、【提高品質】、【增強協作】等效益。 環保材料新選擇 傳統紙容器(如紙杯)需要再回收過程中分離紙和塑料,因此回收率偏低。高明國際發展水性淋膜材料,將於本次展會展出各種樣品,呈現高效防油抗水耐熱,可完全取代PE淋膜,同時完全無塑,可完全回收的效果。 可生物降解的複合紙張 將展出Accel Products Ltd / LGM公司透過紙張+環保水性塗料,可以取代不可回收的含塑膠複合材料,實現環境效益,讓紙張實現其可再生、可回收、可降解的價值。 政府輔導資源介紹 面對產業變革轉型,如何掌握趨勢、導入資源及正確的運用數位工具,以提升企業面對國際淨零排放趨勢之調適力與競爭力,達到轉型的目標。博庫數碼將為大家介紹,有哪些低碳輔導的補助案,為企業邁向成功的路途助一臂之力。 紙板家俱的展場設計規劃 正隆紙業協助此次展場的布展設計與家具製作,展現紙板家俱的設計創意、彈性組合與多元應用的效果,以及實務使用的強度與耐用性。更讓大家看見,紙板環保應用在實際生活上的結果。   TIGAX 24來設計印象攤位 探索永續包裝,循環經濟的魅力 ■ 日期:2024/10/03-10/06 ■ 時間:10:00 -18:00 最後一天提早17:00結束 ■ 地點:台北世界貿易中心展覽大樓一樓(台北市信義區信義路五段5號) ■ 展位:B209-B213(近1號入口處)
邀請蒞臨參加《TIGAX24 印刷傳播科技研討會》
TIGAX
2024-09-30

邀請蒞臨參加《TIGAX24 印刷傳播科技研討會》

《TIGAX24 印刷傳播科技研討會》謹訂於 2024/10~4、5日上午9:00至下午4:30,假台北世貿中心展覽大樓2 F第2會議室舉行,誠摯邀請印刷界同好、先進蒞臨參加,線上報名即日起開放,請踴躍報名參與!! 報名網址: https://docs.google.com/forms 研討會資訊: 主辦單位:台灣區印刷工業機器設備暨材料公會 執行單位:社團法人中華印刷科技學會 協辦單位:中華民國印刷商業同業公會全國聯合會、台北市印刷商業同業公會、台中市印刷商業同業公會、台南市印刷商業同業公會、高雄市印刷商業同業公會、中國印刷學會、財團法人印刷創新科技研究發展中心、財團法人印刷傳播興才文教基金會、印刷人雜誌社、設計印象雜誌社 時間:2024年10月4~5日上午9:00至下午4:30 地點:臺北市世貿中心展覽大樓2樓第2會議室(台北市信義區信義路五段5號) 研討會主題:本次研討會主題將以永續發展為主軸,邀請專家縣近與大家分享各自的經驗 第一天議程 10/4 ( 週五 ) 上午場 聽完演講後,推薦大家可以到設計印象的展位走走,親身體驗一下正隆紙製家具的永續魅力與傳遞的生活應用的溫暖氣息。 設計印象網站有專文介紹,介紹「紙家具」如何讓永續融入生活文化, https://www.graphicarts2001.com/article.php?action=show&id=801 網站中,正隆相關介紹文章的連結, https://www.graphicarts2001.com/search.php?action=search&term=%E6%AD%A3%E9%9A%86 第一天議程 10/4 ( 週五 ) 下午場 香港商捷比達台灣分公司一直致力於綠色包裝,今年初透過與博庫數碼的配合,申請取得台北市產業發展獎勵補助中綠色創新的主題式研發計畫,新聞稿如下 https://industry-incentive.taipei/page_newsview.aspx?id=892 博庫數碼於本次設計印象展位中也有分享各項政府補助資源,歡迎大家前往了解 https://www.graphicarts2001.com/article.php?action=show&id=799 關於本次綠色包裝的成果,設計印象雜誌也有深入的報導,歡迎大家先行了解 https://www.graphicarts2001.com/article.php?action=show&id=658 網站中也有更多捷比達的內容: https://www.graphicarts2001.com/search.php?action=search&term=%E6%8D%B7%E6%AF%94%E9%81%94 理光今年在Drupa24的產出以HENKAKU (日語中變革性創新的意思)為主題,同樣的在即將到來TIGAX24展中也持續與大家分享”HENKAKU”變革創新的力量,歡迎大家在聽完理光的分享介紹後,至其展館體演一下,以全新數位印刷、噴墨印刷設備,翻轉您對印刷的想像,重塑產業色彩應用: https://www.graphicarts2001.com/article.php?action=show&id=794 設計印象網站文章中分享理光在Drupa24的展出內容: https://www.graphicarts2001.com/article.php?action=show&id=353 網站中也有更多理光的內容文章: https://www.graphicarts2001.com/search.php?action=search&term=%E7%90%86%E5%85%89# 第二天議程 10/5 ( 週六 ) 上午場 設計印象黃義盛發行人,本次演講將帶領大家從全球產業趨勢的觀點解析永續發展的未來,並未產業發展永續轉型的機會點指引方向,本次設計印象的展會的主軸就是由黃發行人操刀規劃,並親自邀請供應鏈中個關鍵節點的先進業者,分享其成果,歡迎大家參觀了解: https://www.graphicarts2001.com/article.php?action=show&id=798 黃發行人在設計印象網站發表的文章: https://www.graphicarts2001.com/search.php?action=search&term=%E9%BB%83%E7%BE%A9%E7%9B%9B 第二天議程 10/5 ( 週六 ) 下午場 身為台灣色彩認證G7的推廣驗證單位負責人,設計印象國際事務徐肇奕總監與大家分享色彩管理落地應用的實務經驗,同時,若大家想要了解更多的應用,歡迎大家可以至展會中參觀 1.設計印象展位中 徐肇奕總監會逮領大家實際操作,ICS color搭配BenQ螢幕的遠端軟打樣實力,讓大家體驗數位科技的應用如何兼顧品質、成本、與永續的未來: https://www.graphicarts2001.com/article.php?action=show&id=800 設計印象網站中與總監相關的文章內容: https://www.graphicarts2001.com/search.php?action=search&term=%E5%BE%90%E8%82%87%E5%A5%95 2.東明油墨於展會現場將舉辦多場小型分享會 來自行業的第一線、當今最具實力與人氣的國際級講者,分享他們的專業知識、經驗與創新理念!: https://www.facebook.com/graphicartstw/posts/950941183721050?ref=embed_post 最後也希望大家在參加研討會吸收新知之餘,也可以至設計印象網站瀏覽更多更豐富的國內外產業消息與知識內容 設計印象網站: https://www.graphicarts2001.com/index.php 設計印象網站,TIGAX專區: https://www.graphicarts2001.com/article.php?type=26 TIGAX 24來設計印象攤位 ■ 日期:2024/10/03-10/06 ■ 時間:10:00 -18:00 最後一天提早17:00結束 ■ 地點:台北世界貿易中心展覽大樓一樓(台北市信義區信義路五段5號) ■ 展位:B209-B213(近1號入口處)  
什麼是智慧工廠?──以更少做更多
包裝未來
2025-10-27

什麼是智慧工廠?──以更少做更多

概述 我很喜歡引用名言,其中一句常用於談自動化的就是愛因斯坦說的:「一切應該盡可能簡單,但不要過於簡單。」這句話的意思是:在追求智慧工廠的過程中,我們試圖簡化業務流程,但必須完全理解每一個環節。另一句相關名言是:「如果你不能簡單地解釋它,你就不夠理解它。」 智慧工廠(Smart Factory)這個概念自 1990 年代末就存在,並在 DRUPA 2016 後被印刷業界廣泛接受。它的核心是:將資訊技術(IT)應用於印刷企業的各個層面,包括客戶系統、企業系統及生產系統。   智慧工廠的組成要素 要建立智慧工廠,關鍵在於 MIS/ERP 系統整合 ,以實現印刷生產流程的全自動化。這通常還需要整合 CRM(客戶關係管理)系統以及 Web-to-Print 系統。 智慧工廠應涵蓋的主要流程包括: 銷售 Web-to-Print 下單 報價 排程與作業規劃 生產現場數據收集 倉儲管理 物料管理(紙張、墨水等) 檔案管理(含前製/媒體準備) 印刷生產 檔案再利用與網路應用 裁切、折頁、裝訂、手工作業 包裝、出貨與配送 計費 數據分析 此外,若企業有多個據點或跨國經營,排程與數據同步會更加複雜。大多數流程都涉及 電子資料交換(EDI) ,這需要注意檔案安全與標準符合性。   如何開始?──逐步實施 智慧工廠的實施需要 分階段、循序漸進 。建議做法包括: 確立「單一真實資料版本」(One Version of the Truth) :確保所有系統讀取同一份正確資料,避免多版本數據導致混亂。 挑選可整合的流程群 :例如將銷售、Web-to-Print、報價與作業規劃整合,以提升這些流程的效率。 試點專案 :先在可控範圍內測試自動化整合,並量化效果。 避免形成孤立的自動化島 :所有自動化系統應能整合、共用資料,遵循「單一真實資料版本」原則。 CIP4 標準提供了 JDF(Job Definition Format)與 JMF(Job Messaging Format),許多設備已支援,方便不同設備或系統之間溝通與整合。   AI 的角色 AI(人工智慧)在智慧工廠中扮演愈來愈重要的角色,例如: 分析 CRM 與報價資料,找出成交或失敗原因 監控數位印刷機表現,預測維護需求 自動轉錄銷售通話並更新 CRM 協助校對報價文件,提高效率與專業度 AI 可透過「Agent」專屬任務分析資料,並連結「單一真實資料版本」,避免違反資料一致性原則。隨著 AI 能力擴展,部分商業工具將整合這些智能功能,簡化企業自建 AI Agent 的需求。   PSP(印刷服務提供商)的心態 許多小型印刷商進入行業,是因為熱愛印刷本身。他們願意投入數十萬甚至上百萬購置印刷機,但對 ERP 系統或 MIS 的投資卻猶豫不決。缺乏專業的生產 IT 團隊,也可能導致系統導入不完全、員工挫敗、智慧工廠潛力未發揮。 因此,建立智慧工廠不只是技術挑戰,也涉及文化與心態的轉變。   智慧工廠的核心是 整合、簡化、智能化 : 將各業務流程、設備與系統串聯 利用 AI 與自動化提升效率與精準度 保持資料一致性,支援智慧決策 逐步推進,避免一開始就追求全盤整合 結論:智慧工廠不是一次性工程,而是循序漸進的策略實施。透過逐步整合與 AI 應用,印刷廠能真正做到「以更少資源,產出更多價值」。   內容來源: https://whattheythink.com/
更聰明、更快速:智慧自動化為印刷業帶來的新優勢
科技探索
2025-10-27

更聰明、更快速:智慧自動化為印刷業帶來的新優勢

印刷產業正面臨一連串複雜挑戰:人力短缺、客戶期望提升,以及老化的生產基礎。然而,這些挑戰同時也是轉型的契機。 智慧自動化(Intelligent Automation) 正在為印刷業帶來更聰明的營運方式──將分散的系統與原始資料轉化為最佳化的工作流程、前瞻性的決策,以及在速度、品質與效率上的實質提升。 從 預測性維護(Predictive Maintenance) 、 動態排程(Dynamic Scheduling) 到 即時品質管控(Real-time Quality Control) ,新世代的自動化不只是為了「更快」,而是要「更好」──更少人為介入,更多洞察,更高價值。   產業轉變的臨界點 印刷業對變化並不陌生。從數位印刷的崛起到短版、客製化需求的普及,印刷商不斷適應市場與顧客的新要求。 但如今的挑戰更深層: 人力短缺讓原已緊縮的營運更加吃緊; 客戶期待更快、更個人化、且能即時更新的服務; 毛利持續壓縮; 多樣化的訂單類型與材料選擇讓排程與規劃愈發複雜; 同時,許多印刷廠仍依賴老舊設備與各自為政的軟體系統,導致資訊無法串接。 好消息是,這些痛點正好為 智慧自動化 創造了空間──讓印刷廠從被動反應轉為主動出擊。 它能消除流程摩擦、降低錯誤、並將數據轉化為可行洞察,幫助企業更快適應市場、精簡人力、並提供更高的客戶價值。   什麼是「智慧自動化」? 對印刷業而言,智慧自動化不只是設定腳本或自動排程,它是 軟體、即時資料與機器學習的結合 ,能隨企業需求不斷調整──也就是「有腦袋的自動化」。 它不僅能進行檔案預檢或派工到印刷機,還能讓系統「學習、預測與行動」。 從報價、接單、排產、到客戶溝通,智慧自動化能用更少的接觸點、更少的錯誤,完成更多工作。 它融合了: 人工智慧(AI) 商業流程管理(BPM) 機器人流程自動化(RPA) 工業物聯網(IoT) 這些技術整合後,讓機器、軟體與資料協同合作,主動管理任務、做出決策、並持續優化生產流程。 在實際應用中,智慧自動化可包含: AI 監控印刷機運作,預測零件異常; 自動搬運車(AGV)負責紙材運送; 智慧工作流程可依即時資料自動排程、觸發警示或重新分配工作。 它最大的特點是 會學習、會成長 。透過回饋迴路(feedback loop),系統會越用越聰明,能主動發現異常、提出改進建議,甚至預測潛在瓶頸。   從概念到實效:真實應用案例 智慧自動化最直接的應用之一是 預測性維護 。 透過蒐集印刷機的馬達負載、溫度、震動等資料,AI 能預測零件可能的故障時間,讓廠方提前維修,避免停機。這不僅減少非預期中斷,也讓排程更有信心。 另一項強大應用是 動態排程 。 排程通常由一位資深人員負責,但若那個人不在,整個生產效率可能大幅下降。 智慧系統可分析每筆訂單的規格、機台狀態、操作人員負載與後加工需求,自動生成最佳排程,達到最高產能與最少轉換時間。當突發急件進來或機器故障時,系統能即時重新分配任務、保持運作效率。 品質控管 也正在被改寫。 新一代視覺檢測系統能在印刷過程中自動識別套印偏移、色差或缺陷,並即時調整或提醒操作員。 結果是更高一致性、更少重印、也更穩定的品質。結合 AI 分析後,廠商還能從數據中發現趨勢、追蹤問題源,並以更高透明度向客戶保證品質。 這些應用帶來明確成果── 停機時間減少、產能利用率上升、交期加快、品質提升。 重複性的行政工作(如接單、開立發票)由自動化系統接手,讓員工能專注在客戶與創新。 最關鍵的是,智慧自動化能把原本孤立的系統(如印刷 MIS 與生產軟體)串聯起來,讓資料不再只是副產品,而是企業的戰略資產。   如何啟動智慧自動化之路 聽起來像未來科技嗎?其實,這些技術已經存在,也已被印刷廠採用並持續進化。 關鍵在於: 建立可擴充的框架 ,讓這些技術能逐步融入現有工具、流程與人員。 開始導入不需要全面重建系統。最成功的做法,是 從明確的商業目標與痛點出發 : 找出重複性高、易出錯或耗時的流程,例如自動接單、預檢審核或機台稼動率監控; 設立試點(Pilot)專案,於小範圍測試與優化; 建立量化指標,確保可衡量成果。 成功的試點能建立團隊信心,也能為擴大應用奠定基礎。隨著熟悉度提升,更多設備可被連線、自動化流程可跨部門串接,甚至導入生成式 AI 來自動生成客服回覆、報價內容等。   主動式 AI(Agentic AI):真正的遊戲改變者 與傳統被動回應的 AI 不同, Agentic AI 能自主設定目標、做出決策並採取行動──就像一位數位同事。 它不只是執行命令,而是能預測問題、優化流程,甚至主動發現新機會。 對印刷廠而言,這代表一個能自行調整排程、優化工作流程、甚至提前行動的智慧系統。 雖仍在早期階段,但這項技術預示著未來的自動化將不只是「聰明」,而是 主動的智慧 。   更聰明的未來 最後,導入智慧自動化需要 治理機制(Governance) : 制定資料品質與整合標準; 建立人機決策回饋迴路; 明確界定責任與流程所有權,確保投資長期發揮價值。 印刷產業的未來不只是更快,而是更聰明。 智慧自動化讓印刷商能更有效率地運作、更靈活地應變、更精準地服務客戶,並在競爭激烈的媒體市場中脫穎而出。 現在就開始,才能領先。 機會已經出現,工具已經成熟,行動的時機──就是現在。   內容來源: https://whattheythink.com/
Kuppikali:永續禮品包裝
包裝未來
2025-10-27

Kuppikali:永續禮品包裝

一份完好、又能啟發人心的禮物 我們送禮,是為了表達愛、感謝與慶祝。但當禮物被塑膠氣泡紙包裹、在運送中碰損、失去美感時,那份喜悅瞬間變成失望。原本為了「保護」的包裝,反而破壞了送禮的體驗。 Kuppikali 的聖誕燈並非一般產品——它纖細、具雕塑感且富有象徵意義。它以回收的啤酒玻璃瓶製成,理應擁有與禮物本身同樣用心的包裝。   有目的的保護 為了提升開箱體驗並保護這盞脆弱的三角形燈,我們設計了一套與產品一樣講究的包裝系統。 客製三角形盒 外盒呼應燈具的形狀——沒有多餘空間、沒有妥協。它像第二層皮膚般包覆產品,減少運送時的移動與衝擊。 友善氣泡紙 內部使用以椰殼纖維製成的氣泡紙,完全取代塑膠。它能提供相當於六層傳統氣泡紙的防護效果,並通過 10 英尺摔落測試。可生物分解,且質感自然。 友善油墨 我們不只關注結構。多數「環保包裝」仍使用有毒油墨,而我們選擇植物性顏料與天然溶劑印刷——無塑膠、無毒、無妥協。 送禮是一種情感,包裝也該尊重這份情感 永續也可以很優雅。防護不一定需要塑膠。從造型到油墨的每一處細節,都能以體貼的態度設計。 這是一個百分之百永續的包裝解決方案,既保護產品、提升體驗,也回應送禮背後的情感。 因為當送禮是一種情感時,包裝也應該成為故事的一部分。     內容來源: https://packagingoftheworld.com/